近日,多名杭州家长反映:有一则文件以“杭州市教育局联合市各重点中学各学科的优秀师资举办此次联合培训”为由,通过短信、邮件等形式发送给家长和学生。要求将报名费5000元一门打入指定的账号。

杭州市反诈中心也接到了不少群众举报,有诈骗分子冒充杭州市教育局发布举办培训缴纳费用的虚假文件。

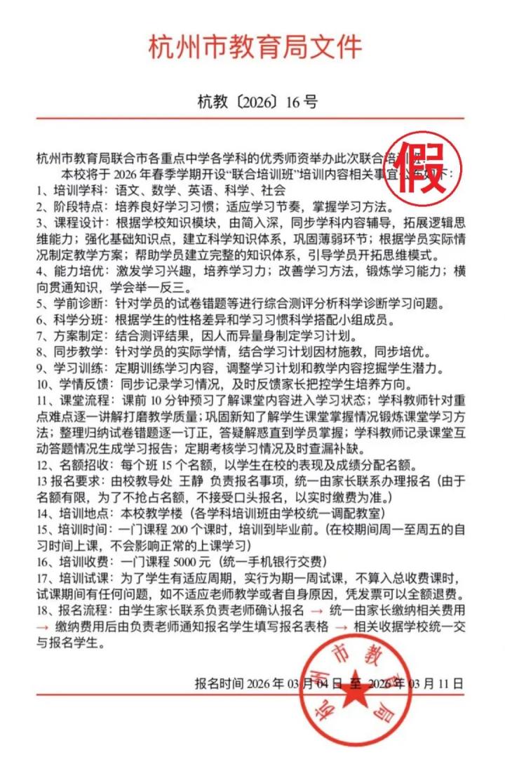
图为虚假文件
经公安部门和教育部门核实,不存在此次培训,该消息涉嫌诈骗。
目前,公安部门已经通过市教育局校安处向全市中小学校发布反诈提醒。
余杭公安提示各位家长:凡是收到陌生号码、新添加账号发来的培训缴费要求,第一时间通过孩子班主任原有电话、学校官方渠道核实,绝不轻信私聊或群内陌生“通知”。
拒绝仓促转账:遇到“限时报名”“名额紧急”等催促转账的情况,一律视为诈骗信号,正规培训不会强制要求即时付款。
警惕虚假凭证:对“红头文件”“培训通知书”等材料保持警惕,可登录教育部门官网核对公章样式和政策表述,避免被伪造文件蒙蔽。
牢记止损技巧:如不慎被骗,立即保存聊天记录、转账凭证等证据,拨打110报警并联系银行启动紧急止付,最大限度挽回损失。